2025年初,全网都在推君龙人寿超级玛丽13号重疾险!
还别说,升级后的超级玛丽13号虽然变动不多,但实用性都很强,而且癌症无限赔、二次重疾赔同种疾病这些优势统统都在!
本来超级玛丽12号的保障在市场来说就很强、很先进,超级玛丽13号更是做了升级调整,在蛇年之初全网走红!
那么超级玛丽13号到底好在哪里?在哪里买更好?接下来就给大家做一个详细分析。
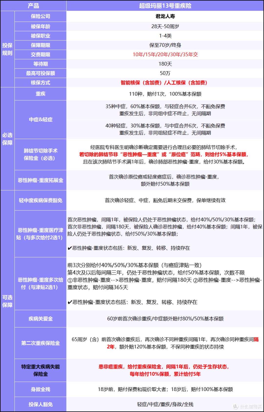
一、超级玛丽13号重疾险好在哪里以下是超级玛丽13号的产品概况。具体的投保规则、保障内容都详细整理在表格里了,有需要的可以拿走。

下面我们主要来分析,超级玛丽13号全网走红,是拥有哪些令人心动的特点?
1、延续经典,保障全面基础疾病保障全面:
轻中重疾累计保障185种疾病,高发疾病都覆盖,保障全面!
基础重疾赔1次100%基本保额,延续不捆绑重疾多次的优势;
轻中症合并赔6次,不分组无间隔期,每次分别赔30%、60%基本保额!首次重疾赔付后非同组轻中症继续有效直至赔满6次!保障长效!
保留特色保障恶性肿瘤-重度拓展金,新增肺结节切除手术保险金,肺结节切除术后良性即可赔!
可选责任保留癌症无限赔、疾病关爱金(重疾额外赔80%)、第二次重疾保险金等实用责任,新增特定重疾失能保险金,非癌重疾1年后生存连续给付5年津贴!
整款产品保障是相当全面,癌症和非癌重疾都能做到持续治疗继续赔!
2、责任先进,更实用(1)肺结节手术也能赔(必选)
肺结节切除手术保险金:进行必要的肺结节切除手术,如果术后良性,可给付5%基本保额;术满1年后,确诊肺部恶性肿瘤-重度,额外给付30%基本保额!
目前社会肺结节患者太多,据美年健康2023年的体检报告统计,肺结节检出率高达55.3%!肺结节有一定概率是肺癌或可能发展为肺癌!
这项责任,肺结节切除术后良性能赔,之后再确诊是肺癌还能多赔30%,加上基本保额100%,肺癌累计赔130%!对肺结节患者非常友好!
(2)癌症津贴无限赔(可选)
恶性肿瘤-重度医疗津贴:首次重疾赔付后,癌症复发、转移、持续治疗、新发,累计赔3次,依次赔40%/50%/30%基本保额;其中首次为非癌重疾—癌症,间隔180天可赔;首次为癌症—癌,赔付间隔1年。
现在社会的癌症治疗,基本上1年是很难治愈的。对于癌症的持续治疗、复发、转移,很多产品要间隔3年甚至5年才赔,超级玛丽13号间隔1年即可赔,赔更快,更实用,更友好!
恶性肿瘤-重度多次给付:前3次赔付与医疗津贴一致,第4次及以后每间隔三年,仍处于恶性肿瘤状态,给付50%基本保额,次数不限,上不封顶!
这意味着在保险期限内,间隔期后只要得癌症都能赔!比医疗津贴多了“无限赔付”!
据四川省肿瘤医院专家表示:人活得越久,患癌的可能性越大!(央广网2024.1.5)
所以以上两项责任很贴合实际,有预算的要加上,二选一投保,看自己的需求来选。
(3)二次重疾赔同种疾病赔更快(可选)
65周岁(含)前首次确诊重疾后,再次确诊不同种重疾间隔1年,再次确诊同种重疾间隔2年,额外赔120%基本保额,不保同种重疾的状态持续。
同种疾病,包含复发、转移、新发,比如首次确诊肺癌,2年后肺癌复发或转移至肝癌或确诊严重心梗(新发),都能赔120%!
相较于市场竞品,第二次重疾赔同种疾病本就市场稀缺,超级玛丽13号把同种重疾间隔期缩短至2年,更容易获赔!
(4)新增非癌重疾失能保险金(可选)
患109种非癌重疾,给付重疾保险金,间隔1年后,仍处于生存状态,每年给付10%保额,累计给付5年。
比如做了冠状动脉搭桥手术手术,赔付后间隔1年仍生存,就可以赔10%,买50万保额赔5万,连续给付5年累计25万!
这意味着非癌重疾的持续状态也好,新发重疾或重疾复发也好都能赔,打破市场常规!
理赔门槛也低,生存即可赔!赔付间隔期短,间隔1年即可!容易获赔!
3、核保宽松,对肺结节很友好超级玛丽13号对肺结节患者非常友好,多发结节、6mm~8mm的肺结节有机会标体承保;10mm以下的还有机会除外承保!
加上肺结节切除术后良性可以直接赔5%!
简直是降低投保门槛,也降低了理赔门槛!对肺结节是真的很友好!

并且,核保很便捷,可以在线智能核保,还支持智能核保加费承保;复杂体况可以申请在线人工核保,同样支持加费承保!
市场非常稀缺的核保方式,提高了核保效率,让更多人轻松获得保障!
4、投保门槛低,价格亲民,性价比很高超级玛丽13号的价格也很亲民:30岁投保基础责任+轻中症保费豁免,基本保额30万,交30年保终身,男性每年3696元,女性每年3423元!
相比目前热卖的产品,超级玛丽13号价格更美丽!
5、提供优质的健康管理服务超级玛丽13号的增值服务同样亮点十足,包括肺结节健康管理服务、常规健康管理服务等,比如健康咨询、就医指导、重疾绿通等全方位守护客户健康,助力客户预防疾病。
二、超级玛丽13号重疾险在哪里买更好超级玛丽13号属于互联网重疾险,可以在合法合规的渠道购买,更建议通过官方平台或信誉良好的第三方平台,确保权益有保障。
超级玛丽13号是小雨伞保险经纪平台的金牌重疾险,在小雨伞APP或官网就可以直接投保。
小雨伞是2013年成立的全国性保险经纪公司,拥有国家金融监督管理总局(原中国银保监会)许可的互联网销售资质,可以在国务院直属的中国保险行业协会查询!
曾荣获CBIsights“全球最具价值金融科技250强”、“毕马威中国领先金融科技50强”、亚洲银行家“2018全球金融科技八强”等大奖。
小雨伞与多家国内专业保险公司达成合作,包括中国平安、中国人寿、中国人保、太平洋保险、阳光保险等知名保险公司,不仅能提供多样化的保险产品,这些合作伙伴的信誉和实力也为小雨伞提供坚实的后盾!
小雨伞以严选+定制的方式为消费者提供专业的保险咨询和保险方案定制,1V1的沟通方式,满足不同消费者的个性化需求!
推出“明白买,放心赔”的服务承诺,保险责任明白,价格花费明白,购买流程明白,理赔规则明白!四个“明白”,助消费者买对保险,省心省事又省钱!
此外,大家较为关心的理赔服务方面,小雨伞表现良好,提供小案拍照上传、大案协助专属顾问等便捷服务,消费者口碑很不错。
三、写在最后整体来看,君龙人寿超级玛丽13号无论是产品保障还是服务品质,都堪称行业翘楚。选择超级玛丽13号,意味着获得了一份全面、贴心的健康保障。选择小雨伞平台投保,可以获得“明白买,放心赔”等专业服务,省心、省事、省力、省钱!
综合考量,超级玛丽13号无疑能作为当前重疾险产品的优选。